○大崎市個人情報保護法施行細則
令和5年3月24日
規則第15号
(趣旨)
第1条 この規則は,市長が取り扱う個人情報の保護について,個人情報の保護に関する法律(平成15年法律第57号。以下「法」という。),個人情報の保護に関する法律施行令(平成15年政令第507号。以下「施行令」という。),個人情報の保護に関する法律施行規則(平成28年個人情報保護委員会規則第3号。次条において「施行規則」という。)及び大崎市個人情報保護法施行条例(令和4年大崎市条例第34号。以下「条例」という。)の施行に関し必要な事項を定めるものとする。
(用語の意義)
第2条 この規則において使用する用語の意義は,法,施行令,施行規則及び条例に規定する用語の例による。
(個人情報ファイル簿)
第3条 法第75条第1項に規定する個人情報ファイル簿は,個人情報ファイル簿(様式第1号)とする。
(個人情報業務登録簿の公表)
第5条 市長は,実施機関から提出された個人情報業務登録簿を容易に検索できるように取りまとめた上で,一般の閲覧に供するものとする。
(開示請求の手続)
第6条 法第77条第1項に規定する開示請求書は,保有個人情報開示請求書(様式第3号)とする。
(1) 保有個人情報の全部の開示の決定 保有個人情報開示決定通知書(様式第4号)
(2) 保有個人情報の一部の開示の決定 保有個人情報一部開示決定通知書(様式第5号)
(3) 保有個人情報を開示しない旨の決定 保有個人情報の開示をしない旨の決定通知書(様式第6号)
(4) 保有個人情報の開示請求を拒否する旨の決定 保有個人情報の存否を明らかにしない決定通知書(様式第7号)
(保有個人情報開示決定等期限延長通知書)
第8条 条例第5条第2項後段の規定による通知は,保有個人情報開示決定等期限延長通知書(様式第8号)によるものとする。
(保有個人情報開示請求事案移送通知書)
第10条 法第85条第1項の規定による通知は,保有個人情報開示請求事案移送通知書(様式第10号)によるものとする。
(第三者に対する意見書提出の機会の付与等)
第11条 法第86条第1項及び第2項の規定による通知は,保有個人情報の開示に係る意見照会書(様式第11号)によるものとする。
2 法第86条第1項及び第2項の意見書は,保有個人情報の開示に係る意見書(様式第12号)とする。
3 法第86条第3項後段の規定による通知は,保有個人情報を開示決定した旨の通知書(様式第13号)によるものとする。
(保有個人情報の開示の実施方法等申出書)
第12条 法第87条第3項の規定による申出は,保有個人情報の開示の実施方法等申出書(様式第14号)によるものとする。
(保有個人情報訂正請求の手続)
第13条 法第91条第1項に規定する訂正請求書は,保有個人情報訂正請求書(様式第15号)とする。
(保有個人情報訂正決定通知書等)
第14条 法第93条第1項及び第2項の規定による通知は,次に掲げる決定等の区分に応じ,当該各号に定める通知書によるものとする。
(1) 訂正請求に係る保有個人情報の全部の訂正の決定 保有個人情報訂正決定通知書(様式第16号)
(2) 訂正請求に係る保有個人情報の一部の訂正の決定 保有個人情報一部訂正決定通知書(様式第17号)
(3) 訂正請求に係る保有個人情報を訂正しない旨の決定 保有個人情報不訂正決定通知書(様式第18号)
(保有個人情報訂正決定等期限延長通知書)
第15条 条例第7条第2項後段の規定による通知は,保有個人情報訂正決定等期限延長通知書(様式第19号)によるものとする。
(保有個人情報訂正決定等期限特例延長通知書)
第16条 法第95条後段の規定による通知は,保有個人情報訂正決定等期限特例延長通知書(様式第20号)によるものとする。
(保有個人情報訂正請求事案移送通知書)
第17条 法第96条第1項後段の規定による通知は,保有個人情報訂正請求事案移送通知書(様式第21号)によるものとする。
(保有個人情報の提供先への通知)
第18条 法第97条の規定による通知は,保有個人情報提供先への訂正決定通知書(様式第22号)によるものとする。
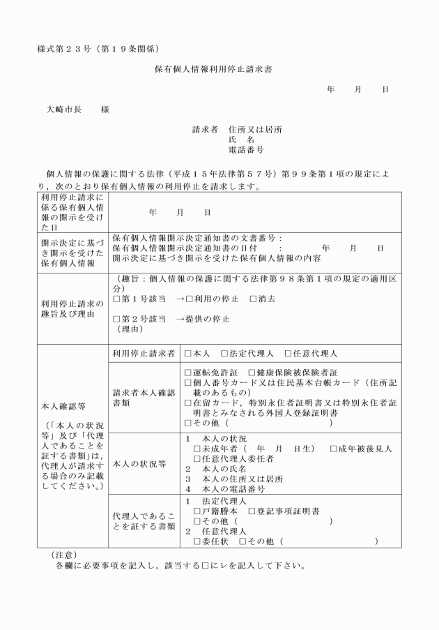
(保有個人情報利用停止請求の手続)
第19条 法第99条第1項に規定する利用停止請求書は,保有個人情報利用停止請求書(様式第23号)とする。
(保有個人情報利用停止決定通知書等)
第20条 法第101条第1項及び第2項に規定する通知は,次に掲げる決定等の区分に応じ,当該各号に定める通知書によるものとする。
(1) 利用停止請求に係る保有個人情報の全部の利用停止の決定 保有個人情報利用停止決定通知書(様式第24号)
(2) 利用停止請求に係る保有個人情報の一部の利用停止の決定 保有個人情報一部利用停止決定通知書(様式第25号)
(3) 利用停止請求に係る保有個人情報を利用停止しない旨の決定 保有個人情報利用不停止決定通知書(様式第26号)
(保有個人情報利用停止決定等期限延長通知書)
第21条 条例第8条第2項後段の規定による通知は,保有個人情報利用停止決定等期限延長通知書(様式第27号)によるものとする。
(保有個人情報利用停止決定等期限特例延長通知書)
第22条 法第103条後段の規定による通知は,保有個人情報利用停止決定等期限特例延長通知書(様式第28号)によるものとする。
(諮問をした旨の通知)
第23条 法第105条第2項の規定による通知は,大崎市個人情報保護審査会諮問通知書(様式第29号)によるものとする。
附則
(施行期日)
1 この規則は,令和5年4月1日から施行する。
(大崎市個人情報保護条例施行規則の廃止)
2 大崎市個人情報保護条例施行規則(平成19年大崎市規則第17号)は,廃止する。
附則(令和7年7月31日規則第38号)
この規則は,令和7年8月1日から施行する。ただし,第2条の規定は,令和7年12月2日から施行する。



(令7規則38・一部改正)













(令7規則38・一部改正)









(令7規則38・一部改正)







